Everything You Need to Know About Gifting Money (and Why 99% of People Will Never Owe Gift Tax)
Gifting money to family is one of those topics where the rules sound scarier than they actually are. I get questions about this constantly – from clients, from readers, from friends at dinner parties.
“Can I give my kid $50,000 without getting taxed?”
“Do I need to file something with the IRS?”
“Is there a limit on how much I can give?”
The short answer: for the vast majority of people, gift tax is a big non-issue. You might have a minor paperwork obligation, but you almost certainly won’t owe a dime in actual gift tax. We’ll walk you through the mechanics of gift tax in this post.
Note: All thresholds referenced in this post are for tax year 2026, and I’m only covering federal rules here. Most states don’t have a gift tax, but check your state laws to be sure.
As always, this is educational content, not tax or legal advice. Talk to your tax professional about your specific situation.
What Counts as a Gift?
For tax purposes, a gift is when you give something of value to someone and don’t get something of equal value back. Cash is the obvious one: physical bills, a check, a Venmo transfer, etc. But it goes beyond that.
Paying off someone’s debt counts as a gift to them, even though you never handed them the money directly. If you send $100,000 to your friend’s mortgage lender to pay off their balance, that’s a $100,000 gift to your friend in the eyes of the IRS.
Transferring securities (stocks, bonds, mutual funds) from your brokerage account to someone else’s is also a gift. Same with physical property like a car or a house. Once you sign over the title or deed, you’ve made a gift.
One important distinction: I’m not talking about charitable donations here. Giving to a qualified charity has its own set of rules around reporting and deductions. That’s a separate topic for another day.
What’s the Annual Gift Tax Exclusion?
This is the number most people actually care about. For 2026, the annual gift tax exclusion is $19,000 per recipient. That means you can give up to $19,000 to any individual in a given calendar year, and there’s no reporting required.
And there’s no limit on how many people you can give $19,000 to. You could write $19,000 checks to 50 different people in the same year if you wanted, and none of it would touch your lifetime exemption or require any filing.
It’s only when your total gifts to a single person in a calendar year exceed $19,000 that you need to start thinking about filing a gift tax return (Form 709).
But even then, filing the return doesn’t mean you owe tax. It’s just a paperwork threshold. The reason most people will not owe gift tax (ever) is because of the lifetime gift and estate tax exemption.
What’s the Lifetime Gift and Estate Tax Exemption?
Here’s the number that makes gift tax irrelevant for most people: in 2026, you can give away up to $15 million during your lifetime without paying a cent of federal gift tax. That’s per person, not per couple. A married couple can collectively give away up to $30 million.
And that $15 million per person is a shared limit between what you give away during life and what you leave behind at death through your estate. If you give away $5 million while you’re alive, you still have $10 million of exemption that applies to your estate when you pass.
If someone does manage to exceed the $15 million lifetime limit, the federal gift tax rate is 40% on the excess. And it’s always the gift giver who is primarily responsible for paying the tax – not the recipient. The person receiving the gift doesn’t owe gift tax on what they receive.1
Quick clarification: while the gift itself isn’t taxable income to the recipient, any earnings generated by the gift after they receive it absolutely are.
Let’s say I give you $1 million and you park it in a savings account earning 3.5%. That $35,000 of interest is taxable income to you just like any other interest you’d earn. But the original $1 million gift? Not taxable to you.
Do I Have to File a Gift Tax Return (Form 709)?
You need to file a Form 709 if your gifts to any single individual exceed the $19,000 annual exclusion in a given year. But let me be very clear: filing a gift tax return does not mean you owe gift tax.
For most people, it’s nothing more than a minor paperwork exercise that tells the IRS how much of your $15 million lifetime exemption you’ve used.
Here’s how it works in practice:
Say you give your daughter $49,000 this year. $19,000 in cash plus a car worth $30,000. The first $19,000 is covered by your annual exclusion. The remaining $30,000 eats into your lifetime exemption. You’d file a Form 709 to report that, and your remaining lifetime exemption would drop from $15 million to $14.97 million
Tax owed? Zero. Nada enchilada. You just used up a tiny sliver of a very large exemption.
What goes on Form 709?
The form itself isn’t complicated. You’ll enter some basic personal info, details about the gift recipient, a description and value of the gift, and the basis if you gifted securities or property.
For non-cash gifts, you’ll need a defensible way to determine fair market value. Publicly traded securities use the average of the day’s high and low price on the date of the gift, and for things like cars you can use well-known valuation sources like Kelley Blue Book or Edmunds. Starting with 2025 returns, you can e-file Form 709, which is a welcome improvement over the old paper-only process.
The filing deadline is April 15 of the year after the gift (same as your regular tax return), and you can get an automatic 6-month extension using Form 8892.
Smart Ways to Stay Under the Annual Exclusion
Filing a Form 709 isn’t the end of the world, but if you can structure your giving to avoid the paperwork without changing what you actually want to accomplish, why not? Here are some common strategies.
- Split across calendar years. Want to give someone $30,000? If it’s late in the year and you haven’t gifted them anything yet, give $19,000 in December and $11,000 in January. Two different tax years, two separate annual exclusions. Obviously this only works if the recipient can wait a few weeks for the rest.
- Split gifts across recipients. This is a big opportunity. In the IRS’s eyes, a gift can only have one giver and one receiver. If you write your married child a $30,000 check, the entire gift is theirs. That’s true even if they deposit it into a joint account with their spouse. But write two checks: $15,000 to your child and $15,000 to their spouse, and you’re under the $19,000 exclusion for both. Same money, same household, no Form 709. This applies to securities transfers too. A single $30,000 transfer to a joint brokerage account is treated as one gift to one person. Two $15,000 transfers, one to each spouse, keeps things clean.
- Use both spouses as givers. If you’re married, both you and your spouse each get your own $19,000 annual exclusion per recipient. I break down the full math on this below in the gift splitting section, but the short version: a married couple can give another married couple up to $76,000 per year without exceeding any annual exclusions. Add grandchildren and the numbers get even bigger.
What About Gift Splitting Between Spouses?
There’s a formal IRS process called “gift splitting” that’s worth understanding.
Here’s the scenario: let’s say you want to give your child $36,000. You write a single check for $36,000. In the IRS’s eyes, that’s one gift from one person (you) to your child. You’ve exceeded the $19,000 annual exclusion by $17,000, which means you’d normally need to file a Form 709 and that $17,000 eats into your lifetime exemption.
But if you’re married, you and your spouse can elect to “split” the gift, treating it as if $18,000 came from you and $18,000 came from your spouse. Now neither of you has exceeded the $19,000 annual exclusion, and nobody uses any lifetime exemption.
Sounds great, right? Here’s the catch: even though neither spouse exceeded the annual exclusion after the split, you still have to file a Form 709 to report the split. Both spouses actually need to consent to it on the form. So the split keeps you from using up lifetime exemption, but it doesn’t save you the paperwork.
That’s why, in most cases, you’re better off just literally splitting the gift yourself instead of using the formal IRS process. In the example above, instead of writing one $36,000 check and filing a 709 to split it, just write two checks: $18,000 from you and $18,000 from your spouse. Same result for your child, zero paperwork.
Joint Accounts – Who’s the Donor?
One hair in the soup is that account type matters. The IRS doesn’t determine who made a gift based on who signed the check. Under Treasury Regulation §25.2511-1(h)(4), what matters is who contributed the funds to the account. If one spouse earned and deposited all the money into a joint bank account, that spouse is considered the sole donor of any gift from that account, regardless of who signs the check.
In community property states (including Texas), funds in a joint account are generally attributed 50/50 by operation of state law, so each spouse is automatically treated as the donor of half.
In practice, for most married couples where both spouses contribute to their joint accounts, the simplest approach is to write two separate checks (or do two separate transfers), each under $19,000, with each spouse writing their own. This creates a clean paper trail and avoids any ambiguity about who the donor is.2
How a Married Couple Can Give $76,000 (or More) to Another Couple
This is where the math gets fun. Remember, the annual exclusion is per giver, per recipient. So if you’re married and your child is married, there are four separate giver-recipient pairs:
- You give your child up to $19,000.
- You give your child’s spouse up to $19,000.
- Your spouse gives your child up to $19,000.
- Your spouse gives your child’s spouse up to $19,000.
That’s $76,000 from your household to your child’s household in a single year, with all of it under the annual exclusion and no Form 709 required.
And if your child has kids of their own? You and your spouse can each give each grandchild $19,000 as well. Two grandchildren adds another $76,000 of capacity. The numbers add up fast, all without triggering any gift tax filing requirements.
The key is to actually execute these as separate gifts – separate checks, separate transfers, so each one has a clear giver and a clear recipient. Don’t write one big check and assume the IRS will sort it out.
Gifts Between Spouses
Married couples get unlimited gifting between each other. No limits, no reporting, no Form 709, no gift tax, no matter how large the gift. You could give your spouse $50 million tomorrow and it wouldn’t trigger any filing requirements or tax consequences.3
There are some estate planning nuances around large spousal gifts and how they affect each spouse’s eventual estate size, but that’s a deeper conversation for another time.
The one thing worth mentioning: a surviving spouse can inherit their deceased spouse’s unused lifetime exemption. So if your spouse only used $5 million of their $15 million exemption before passing, you can add their remaining $10 million to your own $15 million, giving you $25 million of total lifetime exemption.
Other Gift Exclusions Worth Knowing
A few categories of gifts don’t count toward your annual exclusion or lifetime exemption at all, and don’t require a Form 709:
Tuition Payments
If you pay someone’s tuition directly to the educational institution, it’s completely excluded regardless of the amount. Your grandchild’s $40,000 college tuition? Pay the school directly and it won’t touch your annual exclusion or lifetime exemption. But if you give your grandchild $40,000 and they pay the school themselves, it’s treated as a regular gift and the amount over $19,000 eats into your lifetime exemption.
What about student loans?
Unfortunately, the tuition exclusion doesn’t cover that. It only applies to payments made directly to the educational institution for current tuition, not loan repayments to a lender after the fact. If you want to help your child knock out $50,000 in student debt, that’s treated as a regular gift. The first $19,000 falls under your annual exclusion, and the remaining $31,000 eats into your lifetime exemption (and triggers a Form 709). It’s a distinction that catches people off guard, so plan accordingly. You can always use the strategies discussed above, like splitting the gift across recipients or straddling calendar years, to minimize the paperwork.
Medical expense payments
Same concept as tuition paid directly to the institution. Pay the hospital, doctor, or medical facility directly on someone’s behalf and it’s excluded. Give the person cash to pay their own bills and the normal gifting rules apply. Note that this exclusion doesn’t cover expenses that are reimbursed by insurance, and reimbursing someone for medical costs they already paid out-of-pocket also doesn’t qualify — the payment must go directly to the provider. (See Treas. Reg. §25.2503-6 for the full details.)
Other exclusions
- Gifts to political organizations: Gifts to organizations as defined under IRC section 527(e)(1) are excluded.
- Gifts to certain exempt organizations: This covers civic leagues, labor organizations, and business leagues defined under various subsections of IRC section 501(c).
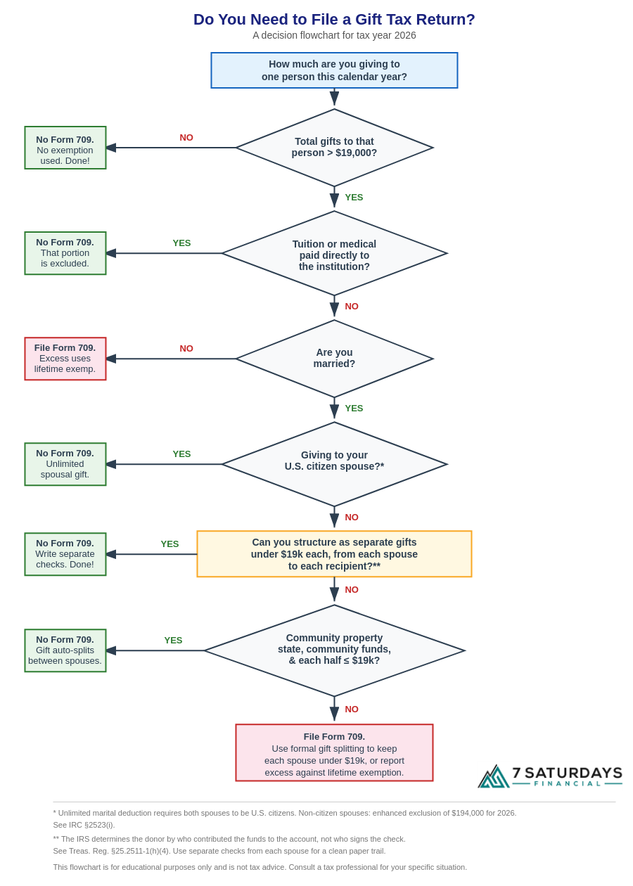
Here’s a handy diagram you can use to help understand when Form 709 is required, and when you can skip it:
Watch Out: Basis Rules on Gifted Securities and Property
This is where gifting gets a bit more nuanced. When you gift securities or property, unlike when someone inherits assets at your death, there is no step-up in basis. Instead, your cost basis generally transfers to the recipient.
If you bought stock for $10,000 and it’s now worth $30,000, and you gift it to your child, their basis is $10,000. When they eventually sell it for $35,000, they’ll owe capital gains tax on the $25,000 gain – calculated from your original purchase price, not the value when you gave it to them.
The rules get more complex if the security has declined below your basis at the time of the gift, and that nuance is beyond the scope of this article. The key takeaway is this: before gifting appreciated securities, think about who’s going to end up paying the capital gains tax and whether that makes sense for your overall family tax picture.
And one more thing to watch for: the kiddie tax. If you’re thinking about gifting appreciated assets to your children or dependents so they can sell them in a lower tax bracket, the IRS is way ahead of you. The kiddie tax causes unearned income above a certain (low) threshold for children and certain dependents to be taxed at the parent’s rate. Check out IRS Topic 533 for the details.
If you’re exploring ways to transfer wealth to children or grandchildren without the kiddie tax and basis complications discussed above, the new Trump Account (launching July 5, 2026) may be the most tax-efficient vehicle available. It allows up to $5,000 per year in contributions that can eventually be converted to a Roth IRA – tax-free growth with none of the basis complications or kiddie tax issues that come with gifting securities directly.
Don’t Take the Current Exemption for Granted
The $15 million lifetime exemption is historically very high. It’s the result of the One Big Beautiful Bill Act signed in 2025, which built on the elevated exemptions from the 2017 Tax Cuts and Jobs Act. Before that legislation, the exemption was on track to drop to roughly $7 million per person in 2026.
For perspective, the lifetime exemption was only $2 million per person in 2006, and just $1 million in 2002. While I’m not predicting a return to those levels, it’s entirely plausible that future legislation could reduce the exemption materially.
At $15 million, gift and estate tax is irrelevant for most Americans. But at $5 million or less? A meaningful number of families would be affected.
The practical takeaway: file your Forms 709 when required, and track your lifetime exemption usage carefully. The exemption you have today may not be the exemption you have tomorrow.
The Bottom Line
Gift tax is one of those areas of the tax code that sounds intimidating but is functionally a non-event for the overwhelming majority of people.
The $19,000 annual exclusion per recipient handles most everyday gifting.
The $15 million lifetime exemption provides an enormous cushion beyond that.
And even when you do need to file a Form 709, it’s typically just a tracking exercise – not a tax bill.
Don’t let the paperwork stop you from being generous with your family. Just be smart about how you structure your gifts, understand the basis implications when gifting securities or property, and keep good records. Your future self (and your tax preparer) will thank you!
The Fine Print: None of the information provided herein is intended as investment, tax, accounting, or legal advice. Your use of this information is at your sole risk. Consult with qualified professionals regarding your specific situation.
Footnotes
-
While the donor is primarily liable for gift tax under IRC §2502(d), the IRS can pursue the recipient for unpaid gift tax under IRC §6324(b) if the donor fails to pay. This is secondary/transferee liability, the IRS goes after the donor first. In practice, this almost never comes up for the vast majority of gifts, but it’s worth knowing if you’re receiving very large gifts from someone with potential tax issues. ↩
-
If you live in a community property state (Arizona, California, Idaho, Louisiana, Nevada, New Mexico, Texas, Washington, or Wisconsin) and you’re gifting community property (not separate property), the gift is automatically treated as split between spouses — no formal election needed. This means a community property gift of $38,000 or less to one person auto-splits to $19,000 from each spouse, no Form 709 required. But if each spouse’s half exceeds $19,000, both spouses still need to file. See the IRS Instructions for Form 709 for details. ↩
-
Important caveat: the unlimited marital deduction under IRC §2523(a) only applies when both spouses are U.S. citizens. If your spouse is not a U.S. citizen, the unlimited exclusion does not apply. Instead, you get an enhanced annual exclusion of $194,000 for 2026 (indexed for inflation). Gifts above that amount to a non-citizen spouse eat into your lifetime exemption and require Form 709. This is a significant distinction that catches people off guard. Talk to your tax professional if this applies to you. ↩
Ready to Build Your Retirement Income Plan?
7 Saturdays Financial specializes in helping clients invest smarter, minimize their lifetime tax bill, and maximize their retirement income.
Get started with a free intro call.
About the author: Allen Mueller, CFA, CFP®, is an “engineer turned finance nerd” and founder of 7 Saturdays Financial, a wealth management firm based in Dallas, Texas.
The core focus of 7 Saturdays Financial is helping high performers retire with confidence and make the most of their 7 Saturdays a week.




